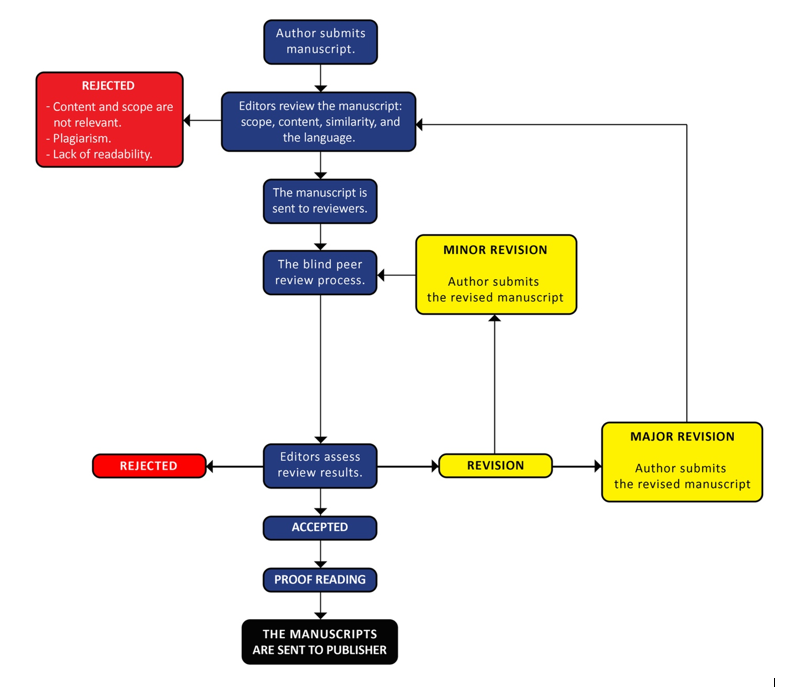
Peer-review Process

Each manuscript will undergo the blind peer-review process by the scientific board to maintain high-quality publication. Subsequently, the peer-review process consists of two stages. The first stage is initial screening, where the editorial team checks the minimum criteria of the manuscript. Meanwhile, the second stage is the review process. The publication ethics at this conference are based on the Core Practices of the Committee on Publication Ethics (COPE) and include guidelines for the editors, reviewers, and authors. The peer-review process is shown in the figure below.

1.   

At the first stage, the manuscript is screened by editors based on the minimum criteria: (a) The manuscript content aligns with focus and scope of the conference; (b) The manuscript similarity should be below 20%; and (c) the English manuscript quality should be readable. Please be noted, the manuscript that does not meet those minimum criteria will be rejected. Papers will only be sent to review if the Editor determines that the paper meets the appropriate quality and relevance requirements.

In-house submissions, i.e. papers authored by Editors or Editorial Board members of the title, will be sent to Editors unaffiliated with the author and monitored carefully to ensure there is no peer review bias. Our’s policy on the confidentiality of the review process is available below.

ICONPASS Peer Review Policy

By accepting an invitation to review for an ICONPASS publication, reviewers agree to uphold recognized standards of publication ethics and best practices, including the Ethical Guidelines for Peer Reviewers set by the Committee on Publication Ethics (COPE). ICONPASS fully adheres to these principles. Reviewers also acknowledge that high-quality manuscripts which may not align with one ICONPASS publication’s scope can be transferred—along with peer review reports—to another relevant ICONPASS publication to streamline further evaluation and editorial decisions. By accepting, reviewers grant ICONPASS permission to re-use their peer review reports for such publishing services in line with publication policies and COPE standards. Reviewers also consent to their name, email, and review being shared with a suitable alternative ICONPASS publication, if applicable. However, if the manuscript originates from a publication that does not support Transparent Peer Review, previous reviews will not be transferred to publications that do.

ICONPASS is following COPE and is dedicated to supporting reviewers, authors, and editors in maintaining integrity throughout the publication process. COPE’s Core Practices shape our workflows, particularly in ensuring the confidentiality of the peer review process. As such, reviewers are required to keep all peer review materials and communications confidential, both during and after the review process, unless officially released by the publication. For publications using single-, double-, or triple-anonymized review models, this confidentiality extends to all review materials and correspondence. Reviewers must not upload any manuscript content—including figures or tables—into Generative AI tools (e.g., ChatGPT or other LLMs), as this could breach confidentiality, privacy, or copyright. If GenAI tools are used to enhance a review, this must be clearly disclosed in the review report.

Authors are also expected to respect the confidentiality of the peer review process. Publications with open peer review policies will explicitly state this in their Author Guidelines.

2.

At the second stage, the manuscript is reviewed by at least two reviewers with double-blind peer-review. Therefore, both the reviewer and author identities are concealed from the reviewers, and vice versa.

3.

The reviewers assess the quality of the manuscript, including the research methodology, validity, and novelty following the Ethical Guidelines for Peer Reviewers set by the Committee on Publication Ethics (COPE). The reviewers independently make a feedback/recommendation to the editors on whether the manuscript should be rejected or accepted.

4.

The editors will consider the reviewers’ recommendation and decide to accept or reject the manuscript.

5.

Accepted Articles: All accepted manuscripts are subject to editing. Authors have final approval of changes prior to publication. Manuscripts accepted ‘in press’ are published online shortly after acceptance, prior to copy-editing or typesetting and appear in PDF format only.

6.

For Proof reading, authors will receive an e-mail notification with a link and instructions for accessing HTML page proofs online/with their proofs included as a pdf. Authors should also make sure that any renumbered tables, figures, or references match text citations and that figure legends correspond with text citations and actual figures. Proofs must be returned within 48 hours of receipt of the email.